About arc42
arc42, the template for documentation of software and system architecture.
Template Version 8.2 EN. (based upon AsciiDoc version), January 2023
Created, maintained and © by Dr. Peter Hruschka, Dr. Gernot Starke and contributors. See https://arc42.org.
1. Introduction and Goals
1.1. Requirements Overview
The main goal of this project is the development of YOVI, an implementation of the "Game Y" board game for the game development company "Micrati". The system must be a robust and scalable solution that combines modern web development technologies along with Rust’s efficient computational logic, which will use YEN notation to communicate with the Web Application. The game allows players to face bots implementing different difficulties and game strategies. Real-time multiplayer mode is planned as a future feature.
Functional requirements:
-
The system will allow users to play against bots with different difficulty levels.
-
(Planned) Real-time multiplayer mode allowing users to play against other players.
-
The size of the board, as well as the strategies and difficulty of the bots to play against, can be selected by the user.
-
Users must be able to register and login. Both statistics and results of games will be recorded.
-
The application must be deployed and publicly accessible via the Web.
-
The system will contain a Rust module for verifying win conditions and suggesting a "next move".
1.2. Quality Goals
| Quality Goal | Description |
|---|---|
Performance (Low Latency) |
The architecture must ensure near real-time game interactions by delegating heavy AI computations to a specialized Rust service ( |
Interoperability |
The system must be designed as an open ecosystem, providing standardized REST APIs and relying on YEN notation as a universal language to allow external, third-party bots to seamlessly integrate and play. |
Maintainability & Scalability |
A modular microservices architecture (gateway, users, game-manager, gamey) is strictly followed to ensure that independent subsystems can be scaled individually under high concurrent load and updated without affecting the rest of the system. |
Security |
The system must guarantee data integrity and access control by enforcing stateless JWT authentication at the API Gateway level and protecting sensitive user data (like passwords) through strong cryptographic hashing before reaching the database. Also not allowing the user to access to areas without being authenticated |
1.3. Stakeholders
| Role/Name | Contact | Expectations |
|---|---|---|
Micrati |
Project Owner |
A scalable game suite that showcases high performance and supports future variants of Game Y. |
Users |
Users of the Game |
A smooth and engaging game experience with a user-friendly interface. |
Evaluators |
Professors |
Adherence to arc42 standards, correct use of YEN notation, and high quality in both Rust and TypeScript. |
2. Architecture Constraints
The following constraints are the "boundary conditions" that limit the freedom of design decisions for the gamey project. They are derived from the lab assignment requirements.
2.1. Technical Constraints
| Constraint | Description |
|---|---|
Frontend Implementation |
The Web application and user interface must be implemented using TypeScript. |
Logic Module |
The move suggestion and win verification engine must be implemented in Rust. |
Data Exchange Format |
All game state communication must utilize JSON following the YEN notation. |
Deployment & CI/CD |
The application must be publicly accessible via the Web. |
2.2. Organizational Constraints
| Constraint | Description |
|---|---|
Documentation Standard |
Documentation must follow the arc42 template and include Architectural Decision Records (ADRs). |
Testing Requirements |
Mandatory coverage for Unit, Integration, End-to-End (e2e), and Load testing. |
Project Management |
A github repository tracking Issue Tracking, Meeting Minutes, and Code Reviews must be used. |
2.3. Conventions
| Constraint | Description |
|---|---|
YEN Notation |
Mandatory string format for representing board layouts (e.g., |
AI Strategy Pattern |
The computer opponent must implement multiple selectable strategies and support varying difficulty levels. |
Bot Compatibility |
The application must provide a documented External API with a |
3. Context and Scope
3.1. Business Context
| Communication Partner | Input | Output |
|---|---|---|
User |
- Login credentials |
- Authentication result |
External Bots |
- API requests |
- Game data |
3.2. Technical Context
| Communication Partner | Input | Output |
|---|---|---|
User |
- Login credentials |
- Authentication result |
Web Frontend |
- Requests from the user (login, moves, strategy) |
- Forwards requests to Gateway Service |
Gateway Service |
- Requests from Frontend |
- Forwards requests to Users Service and Game Manager |
Users Service |
- Registration/Login data from API |
- User created / validated |
GameY |
- Current game state in YEN format (from Game Manager) |
- Bot move coordinates (x, y, z) |
MongoDB |
- Queries from Users Service |
- Returns requested user and game data |
4. Solution Strategy
4.1. Technologies used
4.1.1. FrontEnd
-
React + Typescript: Used for the principal face of the proyect, for the game interface and for the users registry.
-
Vite: Used for constructing the FrontEnd.
4.1.2. BackEnd
-
Node.js: Used for developing the backend microservices:
users(registration, login, stats),game-manager(game orchestration) andgatewayservice(single entry point for all API requests). -
Express: Used for developing the REST APIs that allow communication between the Frontend and the backend microservices.
-
Rust: Used for developing the bots and to be used as the game engine.
-
Cargo: Used for building and compiling rust proyect.
-
MongoDB: Used as the database for both
users(usersdb) andgame-manager(gamesdb). Its document-based model fits naturally with JSON, which is the main communication format in the application, and makes it easier to store and retrieve flexible data structures without the overhead of a relational schema.
4.1.3. Infraestructure
-
Docker + Docker Compose: Used for containerizing each microservice independently and orchestrating them together, ensuring the stack works the same way across different environments.
-
Github Actions: Used for automatizing tasks such as passing the test, compiling code before we push something into the repository
-
SonarCloud: Used for verifying the quality of the code.
-
Gitflow for branch strategy: We are using gitflow as branching strategy as we need keep a record of the changes, and because we are having different versions being coded at the same time so we need to keep them save.
4.2. Top-Level decomposition decisions
-
Strategy pattern: Used for the bots, having the YBot trait as an interface used for the different bots implemented. Also used for the different game modes.
-
Factory pattern: Used for the different games names that could be created
4.3. How to achieve key quality goals
-
Performance: The game and the bots are developed in Rust, making the time responses lower than any other programming language.
-
Usability: The application must be user friendly, making the user feel comfortable while going through the application.
-
Maintability: The application must persist over time.
-
Security: The application must protect the users data by validating into the server all the movements by any user.
-
Testability: The application must be tested, using github actions to perform that tests before each push.
4.4. Organizational decisions
-
The use of GitHub for communicating beween members of the team.
-
A weekly meeting to clarify doubts about the project and decide what will be done during the week.
-
A record of these meetings will be kept in the repository’s wiki on GitHub.
-
Pull requests will be used to prevent problems with overwriting code.
-
Wiki in GitHub will be used for publishing information about the different modules so everyone in the team could see and understand the most critical parts of the proyect in case we need it.
4.5. Arquitecture Pattern Used
For developing our system, we use a microservices architecture, based on having different independent services that communicate with each other via REST APIs. The system is composed of 5 microservices:
-
webapp: Frontend layer served via Nginx.
-
gatewayservice: Single entry point for all external API requests, routing them to the appropriate microservice.
-
users: Handles user registration, login, statistics and match history.
-
game-manager: Orchestrates the game flow, applying moves and interacting with
gameyfor bot decisions. -
gamey: The game engine implemented in Rust, responsible for move validation, win detection and bot logic.
5. Building Block View
5.1. Whitebox Overall System
- Motivation
-
This is a high-level view of the project which follows a microservices architecture consisting of a frontend application, an API Gateway, and specialized backend services that communicate through HTTP REST APIs. The system persists data in a shared MongoDB database.
- Contained Building Blocks
| Name | Responsibility | Technology |
|---|---|---|
WebApp |
Frontend user interface providing player interactions (login, game selection, gameplay, statistics) |
React, TypeScript, Vite |
Gateway Service |
API Gateway that routes all client requests to appropriate microservices, manages JWT authentication and CORS |
Node.js |
User Service |
Manages user registration, authentication, storage of player profiles, statistics, and game history |
Node.js, MongoDB, JWT, bcrypt |
Game Manager |
Orchestrates game sessions, coordinates with Gamey for bot moves |
Node.js, MongoDB |
Gamey Engine |
Implements core game logic, bot strategies , and coordinate calculations |
Rust |
MongoDB |
Persistent data storage for user accounts and game sessions |
MongoDB |
5.2. Level 2
5.2.1. White Box Gamey
- Contained Building Blocks
| Name | Responsibility |
|---|---|
Bot Server |
Exposes RESTful endpoints for bot move selection and win detection. Accepts game state in YEN format and returns move coordinates or game status |
Core Logic |
Internal game engine: implements rules, board state, move validation |
Bot Registry |
Internal bot manager: maintains random/beginner/medium bot implementations |
- Important Interfaces
-
API Endpoints:
-
GET /status- Health check, returns service status -
POST /v1/ybot/choose/{bot_id}- Request bot move-
Input: YEN game state (JSON)
-
Output:
{api_version, bot_id, coords: {x, y, z}}
-
-
POST /v1/ybot/checkWin- Check game status-
Input: YEN game state (JSON)
-
Output:
{api_version, game_over: boolean, winner: number|null}
-
-
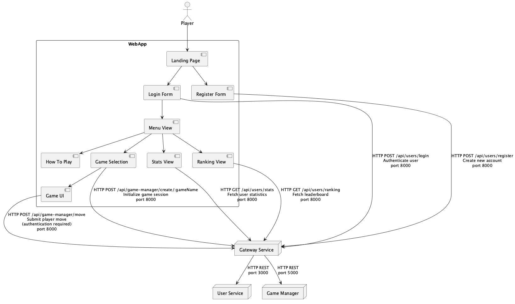
5.2.2. White Box WebApp
- Contained Building Blocks
| Name | Responsibility |
|---|---|
Landing Page |
Initial entry point providing game overview and navigation options to login or register |
Login Form |
User authentication interface, validates credentials and obtains JWT token for session |
Register Form |
User registration interface for creating new player accounts with profile information |
Menu View |
Main dashboard after authentication, serves as navigation hub to other features |
How To Play |
Instructions and tutorials explaining game rules, mechanics, and strategies |
Game Selection |
Customization interface for game parameters (bot difficulty, board size) before game start |
Game UI |
Main game interface displaying board state, accepting player moves, and showing bot responses |
Stats View |
Displays individual player statistics, win/loss records, and performance metrics |
Ranking View |
Shows leaderboard with top players and their current rankings |
6. Runtime View
This section illustrates key runtime operations and interactions among the system’s components.
6.1. User registration
This scenario shows how a user registers in the system, including how the frontend and backend communicate.
6.2. User Login
This scenario shows how a user logs into the system, including how the frontend and backend communicate.
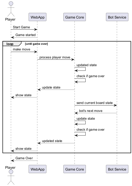
6.3. Game loop
This scenario shows how a user plays a game, including interactions with the web app, game core, and bot service.
7. Deployment View
7.1. Infrastructure Level 1
This level describes the distribution of the system across the environments used during the development and production phases of the YOVI_en3a project.
Motivation The project is designed to be highly portable. By using a Virtual Machine on Azure, we ensure that the application is accessible via a public IP/DNS for grading and testing, while the local environment is used for rapid development.
Quality and/or Performance Features
-
Availability: The Azure VM provides a stable 24/7 uptime.
-
Security: Management access is restricted via SSH (Port 22). Public access is strictly limited to Ports 8080 and 8000 via Azure Network Security Groups.
-
Portability: The entire stack is containerized, allowing the team to switch from Azure to any other cloud provider with minimal configuration changes.
Mapping
| Element | Software Artifacts (Building Blocks) |
|---|---|
Local Developer PC |
Source code, Node.js environment, Rust toolchain, and local Docker Desktop. |
Azure VM (Ubuntu) |
Production containers: |
7.2. Infrastructure Level 2
This level zooms into the internal structure of the production environment hosted on Azure.
7.2.1. Azure Virtual Machine (Docker Host)
The system is orchestrated using Docker Compose within a single Ubuntu-based Virtual Machine.
Motivation Using a single VM with Docker Compose reduces architectural complexity and costs for the University project while maintaining complete isolation between the microservices.
Quality and/or Performance Features
-
Resource Efficiency: The
gameyengine uses a multi-stage Docker build (based ondebian:bookworm-slim). This ensures the VM does not waste RAM or Disk space on the Rust compiler during execution. -
Orchestration & Decoupling: The game-manager acts as a central orchestrator, ensuring that only one service depends on the gamey engine. This isolates the complex Rust logic, simplifying maintenance and decoupling game state from raw calculations.
-
Persistence: A Docker Volume is used for the MongoDB container, ensuring data remains intact even if the container is recreated.
-
Isolation: All containers communicate through a private bridge network (
monitor-net).
Mapping
| Infrastructure Element | Artifact | Execution Environment |
|---|---|---|
Container: webapp |
React/Vite SPA |
Nginx / Static HTTP Server (Port 8080) |
Container: gatewayservice |
Express Proxy / JWT Auth |
Node.js 22 (Entry Point, Port 8000) |
Container: users |
Node.js / Express API |
Node.js 22 Runtime |
Container: game-manager |
Node.js / Orchestrator |
Node.js 22 Runtime |
Container: gamey |
Rust Server Binary |
Debian Slim (No compiler) |
Container: mongodb |
MongoDB Image |
Mongo 6.0+ Engine |
Container: prometheus |
Metrics Collector |
Prometheus Image (Port 9090) |
Container: grafana |
Metrics Dashboard |
Grafana Image (Port 9091) |
Storage Volume |
User Database Files |
Persistent Host File System |
Azure connections
7.2.2. Communication Channels
The following channels facilitate data exchange between the infrastructure nodes:
-
HTTP (Port 8080): Used by the end-user’s browser to access the
webappserved by Nginx. -
REST/JSON (Port 8000): The single entry point for all API communication. The
gatewayservicereceives requests from the frontend and external bots, and routes them tousersorgame-managerbased on the URL path. External bot requests toGET /playare forwarded to thegame-manager, which in turn callsgamey. -
Internal Microservice Communication: Services communicate within the
monitor-netDocker network. Thegame-managerrequests move validations fromgameyvia internal REST calls. -
Database Access (Port 27017): Internal connection using the MongoDB Wire Protocol. Used by
usersfor profile management andgame-managerfor persistent board state storage. -
SSH (Port 22): Secure management channel for developers to perform
git pullanddocker-compose upoperations.
8. Cross-cutting Concepts
8.1. Domain Concepts
8.1.1. User Management
Users are identified by a unique username and email. Each user has an associated statistics document (userstats) that tracks game performance. The relationship between users and their stats is maintained via MongoDB ObjectId references.
8.1.2. Game Representation (YEN Notation)
All game states are represented using YEN notation, a custom format that encodes the board layout, current turn, players and board size. This notation is used across the microservices as the common language for game state communication.
8.1.3. Game Flow
A game is played between a player and a bot:
-
The player can be either a human(turn 0) or an external bot communicating through the gateway API.
-
The internal bot (turn 1) is managed by
gamey.
The frontend drives the turn in two separate HTTP calls to the game-manager:
-
Player move —
POST /game/:id/move/player: game-manager applies the player’s move and returns the updated board state. -
Bot move —
POST /game/:id/move/bot: game-manager requests a move fromgamey, applies it, and returns the updated board state.
This two-step design keeps each call focused and allows the frontend to react to the player move (e.g. detect an immediate win) before triggering the bot.
8.2. Security Concepts
8.2.1. Authentication with JWT
All authenticated endpoints use JSON Web Tokens (JWT). Tokens are generated
at login with a 24-hour expiration and must be included in subsequent requests.
The JWT secret is stored as an environment variable and injected via docker-compose.
8.2.2. Password Encryption
All user passwords are hashed using bcrypt with a salt factor of 10 before
being stored in MongoDB`. Plain text passwords are never persisted.
8.2.3. MongoDB Authentication
MongoDB requires username and password authentication via SCRAM-SHA-256.
Credentials are stored in a .env file on the server and injected as environment
variables. The authSource=admin parameter is required for all connections.
8.2.4. Internal Network Isolation
All microservices communicate through an internal Docker network (monitor-net).
Only the gateway (port 8000) and webapp (port 8080) are exposed externally.
Direct access to users, game-manager, gamey and MongoDB is restricted to
internal container communication.
8.3. Architecture and Design Patterns
8.3.1. Gateway Pattern
All external requests enter the system through a single gateway service running
on port 8000. The gateway proxies requests to the appropriate microservice based
on the URL prefix (/api/users, /api/game-manager). The gamey engine is never
exposed directly through the gateway; the only public bot endpoint is
GET /play?position=<YEN>&bot_id=<id>, which the gateway forwards to
game-manager, which in turn calls gamey internally.
8.3.2. Proxy Request Pattern
The gateway uses a generic proxyRequest function that forwards any HTTP method,
body, headers and query parameters to the target service. This allows adding
new microservices without changing the proxy logic.
8.3.3. Database per Microservice
Only the microservices that require persistence have their own MongoDB database:
-
usersconnects tousersdb -
game-managerconnects togamesdb
Both communication are made with a shared MongoDB container.
This ensures data isolation while reducing infrastructure overhead.
8.4. Development Concepts
8.4.1. Environment Variables
All sensitive configuration (MongoDB credentials, JWT secret, service URLs) is
managed through environment variables. Local development uses a .env file,
while production injects them via docker-compose` on the server.
8.4.2. API Documentation
The gatewayservice exposes a Swagger UI at /api-docs using swagger-ui-express
and a single openapi.yaml that documents all public API endpoints across microservices
(/api/users, /api/game-manager, /play).
8.4.3. Testing Strategy
Node.js microservices (users, game-manager, gateway) use Vitest and Supertest for unit and
integration testing. Each Node.js service has a test:coverage script that generates
coverage reports. The gamey service uses cargo test for unit testing and
cargo llvm-cov for coverage reporting. The CI/CD pipeline runs all tests on
every push and pull request before building and deploying.
8.5. Operational Concepts
8.5.1. Containerization
All microservices run as Docker containers managed by a single docker-compose.yml.
Each service has its own Dockerfile based on lightweight base images (node:22-alpine,
nginx:stable-alpine, debian:bookworm-slim for Rust).
8.5.2. CI/CD Pipeline
Two GitHub Actions workflows manage the pipeline:
-
build.yml: runs on every push and pull request, executes tests and SonarQube analysis.
-
release-deploy.yml: triggered on release, builds and publishes Docker images to GitHub Container Registry (ghcr.io), then deploys to the Azure VM via SSH.
8.5.3. Monitoring and Observability
The production stack includes Prometheus and Grafana deployed as Docker containers
within the same monitor-net network. Prometheus scrapes metrics from the running
services every 5 seconds. Grafana exposes a dashboard on port 9091 for visualising
resource usage, request rates, and service health in real time.
8.5.4. Memory Management
The Azure VM has limited RAM (848MB). Swap (2GB) is configured with swappiness=10 to prioritize RAM usage and avoid performance degradation.
9. Architecture Decisions
The detailed Architectural Decisions are documented in the project Wiki: Architectural Decisions
10. Quality Requirements
10.1. Quality Tree
10.2. Quality Scenarios
10.2.1. Performance
| ID | Q1 |
|---|---|
Scenario |
A player requests a bot move during a game. The bot (gamey, written in Rust) computes and returns the move coordinates within 1000ms at the 95th percentile under sustained load. |
Stimulus |
GET |
Response |
95th percentile response time under 1000ms, with over 99% of requests successful |
Priority |
High |
Verified by |
|
| ID | Q2 |
|---|---|
Scenario |
A user sends a login request to the gateway. The gateway proxies the request to the users service and returns a JWT token with a maximum response time of 2000ms under sustained load. |
Stimulus |
POST |
Response |
Maximum response time under 2000ms, with over 95% of requests successful |
Priority |
High |
Verified by |
|
10.2.2. Usability
| ID | Q3 |
|---|---|
Scenario |
A new user accesses the webapp for the first time. Without any prior instructions, they are able to register, login and start a game within 3 minutes. |
Stimulus |
User navigates to the webapp landing page |
Response |
User completes registration, login and game creation in under 3 minutes |
Priority |
High |
| ID | Q4 |
|---|---|
Scenario |
A user attempts to register with an invalid email. The system displays a clear and descriptive error message without reloading the page. |
Stimulus |
POST |
Response |
Error message displayed inline within 1000ms |
Priority |
Medium |
10.2.3. Scalability
| ID | Q5 |
|---|---|
Scenario |
The system handles sustained concurrent load across multiple endpoints simultaneously — bot requests, login and stats — without errors and maintaining response times within defined thresholds. |
Stimulus |
Simultaneous execution of |
Response |
All requests processed within their respective response time thresholds with over 95% success rate |
Priority |
Medium |
Verified by |
|
| ID | Q6 |
|---|---|
Scenario |
The number of registered users grows from 100 to 200. The system continues to operate normally, with API response times remaining under 2000ms for standard requests. |
Stimulus |
User database grows from 100 to 200 registered users |
Response |
No degradation in response time — standard API calls remain under 2000ms |
Priority |
Low |
10.2.4. Interoperability
| ID | Q7 |
|---|---|
Scenario |
An external bot sends a GET request to |
Stimulus |
GET |
Response |
Bot move coordinates returned in JSON format within 1000ms at the 95th percentile |
Priority |
High |
Verified by |
|
| ID | Q8 |
|---|---|
Scenario |
A new microservice needs to communicate game state with game-manager. The developer uses YEN notation as the common format and integration is completed without modifying existing services. |
Stimulus |
New service integrated into the system using YEN notation |
Response |
Service communicates successfully using YEN notation without changes to existing services |
Priority |
Medium |
10.2.5. Maintainability
| ID | Q9 |
|---|---|
Scenario |
A developer needs to update the game logic in game-manager. The change is made, tested and deployed without modifying users, gamey or the gateway. |
Stimulus |
Change request for game-manager logic |
Response |
Change deployed independently without affecting other services |
Priority |
High |
| ID | Q10 |
|---|---|
Scenario |
A new microservice needs to be added to the system. The developer registers it in docker-compose.yml and adds the corresponding route in the gateway without modifying any existing service. |
Stimulus |
New microservice added to docker-compose.yml and gateway routing |
Response |
New service deployed and accessible through the gateway without changes to existing services |
Priority |
Medium |
10.2.6. Security
| ID | Q11 |
|---|---|
Scenario |
A user attempts to access |
Stimulus |
Request to |
Response |
401 Unauthorized returned by the gateway |
Priority |
High |
Verified by |
E2E / Integration Tests |
| ID | Q12 |
|---|---|
Scenario |
An attacker gains read access to the MongoDB database. User passwords are not recoverable because they are stored as bcrypt hashes with a salt factor of 10. |
Stimulus |
Unauthorized database access |
Response |
Passwords remain unrecoverable due to bcrypt hashing |
Priority |
High |
Verified by |
E2E / Integration Tests |
| ID | Q15 |
|---|---|
Scenario |
A malicious user or script attempts to register an account using an email or username that already exists in the system. |
Stimulus |
POST |
Response |
Registration is rejected by the system with a 409 Conflict status code, protecting data integrity. |
Priority |
High |
Verified by |
|
10.2.7. Testability
| ID | Q13 |
|---|---|
Scenario |
A developer modifies an endpoint in game-manager. The existing integration test suite detects any regression and reports it within 1 minute of running npm test. |
Stimulus |
Code change in game-manager |
Response |
Test suite runs and reports pass or failure within 1 minute |
Priority |
High |
| ID | Q14 |
|---|---|
Scenario |
A pull request is opened on GitHub or a push is made to master. The CI/CD pipeline automatically runs all tests and coverage for all services and blocks the merge if any test fails. |
Stimulus |
Pull request opened on GitHub (any branch) or push to master |
Response |
GitHub Actions runs all tests and SonarQube analysis reporting results within 5 minutes |
Priority |
High |
11. Risks and Technical Debts
11.1. Technical Risks
| Risk | Description | Possible Mitigation |
|---|---|---|
Single Point of Failure at Gateway |
All external traffic is routed through a single gateway service on port 8000. If the service crashes or overloads, the entire application becomes unreachable, despite the availability of the microservices. |
Implement health checks and automatic container restart policies in docker-compose. |
JWT Secret Exposure Risk |
The JWT secret used to sign authentication tokens is stored in a .env file on the Azure server and injected via docker-compose. If the server is compromised or the file is accidentally committed to the repository, all user sessions could be forged. |
Use a secrets manager (GitHub Secrets or Azure Key Vault) for production credentials. Rotate the JWT secret periodically. |
MongoDB Single Container |
Both usersdb and gamesdb share a single MongoDB container. A failure in this container would cause data loss for both users and game records, with no replication or backup strategy. |
Implement automated database backups. |
Rust / Node.js Communications via HTTP |
The game Rust service communicates with Node.js microservices through HTTP calls. Network latency and serialization overhead between these services could degrade perceived game performance, especially for bot move requests. |
|
Lack of External Bot Limitations |
The public play API endpoint exposed for external bots has no rate limiting or authentication. A malicious attack could flood the game with requests, consuming all available Rust processing capacity. |
Add rate limiting middleware to the gateway for the /api/gamey route. Require an API key for external bot access. |
11.2. Technical Debts
| Debt | Description | Possible Solution |
|---|---|---|
Missing API Versioning |
All REST endpoints in the gateway and microservices are exposed without versioning (/api/users/login instead of /api/v1/users/login). Any breaking API change will require coordinated updates across all consumers simultaneously. |
Introduce API versioning. |
No Structured Logging |
Microservices output logs to stdout using console.log without formatting. |
Adopt a structured logging library that outputs JSON logs. |
12. Testing
This section describes the testing strategy applied across the system, covering unit and integration tests for each microservice, end-to-end tests for the full application flow, and load testing results for performance validation.
12.1. Unit and Integration Tests
12.1.1. users-service
The users-service test suite uses Vitest with mocked MongoDB models (MockUser, MockStats, MockHistory) and a mocked bcrypt dependency, allowing tests to run without a real database.
| Endpoint | Tested |
|---|---|
POST /register |
Successful creation with valid data; optional fields (age, country); 409 on duplicate username/email; 400 on missing, too short, or invalid username; 400 on invalid email; 400 on weak password (too short, no numbers, no letters) |
POST /login |
Successful login returning JWT; 401 on wrong password; 404 on unknown user |
POST /stats/update |
Stats updated correctly; 404 on unknown user; 400 on invalid payload |
GET /stats/:userId |
Returns stats for existing user; 404 on unknown user |
GET /stats/ranking |
Returns ranked list; correct ordering by wins and win rate |
POST /history/add |
Game history entry added; 404 on unknown user |
GET /history/:userId |
Returns game history; 404 on unknown user |
12.1.2. game-manager
The game-manager test suite uses Vitest with MongoMemoryServer for an in-memory MongoDB instance and nock to intercept HTTP calls to the bot server (gamey) and users service, ensuring full isolation.
| Endpoint | Tested |
|---|---|
GET /health |
Returns service status |
POST /create/:gameName |
Creates game successfully; 400 on missing userId, invalid userId, or unknown game type |
GET /state/:id |
Returns current game state; 404 on unknown game |
GET /list |
Returns list of games for the authenticated user |
POST /game/:id/resign |
Marks game as resigned; 404 on unknown game |
POST /game/:id/move/player |
Accepts valid player move; 400 on occupied cell; 400 on out-of-bounds coordinates; detects win condition |
POST /game/:id/move/bot |
Calls gamey and applies bot move; handles gamey errors gracefully |
500 errors |
Database failure scenarios return 500 with error body |
12.1.3. gateway-service
The gateway-service test suite uses Vitest and supertest and focuses on the service’s own status endpoint.
| Endpoint | Tested |
|---|---|
GET /status |
Returns { status: "ok", service: "gatewayservice" } |
12.1.4. webapp (React frontend)
The webapp test suite uses Vitest with React Testing Library to test individual React components and hooks in isolation, without a running backend. API calls are mocked with vi.mock.
| Component / Hook | Tested |
|---|---|
LoginForm |
Renders correctly; submits credentials; shows error on failure |
RegisterForm |
Renders correctly; submits registration data; shows validation errors |
GameBoard |
Renders board for each game mode; cells respond to click events |
useGameLogic |
Manages game state; handles player and bot move responses; handles win/loss status |
Stats / Ranking views |
Renders player statistics and leaderboard data correctly |
12.1.5. gamey (bot server — Rust)
The gamey service is written in Rust and tested with the built-in cargo test framework. Tests are split into two files.
bot_server_tests.rs — HTTP layer tests using Axum’s *tower::ServiceExt:
| Test | Tested |
|---|---|
test_status_endpoint_returns_ok |
GET /status returns 200 with body "OK" |
test_choose_endpoint_with_valid_request |
POST /v1/ybot/choose/random_bot with valid YEN returns a valid move response |
test_choose_endpoint_with_partially_filled_board |
Bot chooses a cell from the remaining available ones |
test_choose_endpoint_with_invalid_api_version |
Unknown API version returns 404 |
test_choose_endpoint_with_unknown_bot |
Unknown bot ID returns 404 |
test_choose_endpoint_with_invalid_json |
Malformed JSON body returns 422 |
test_choose_endpoint_with_missing_content_type |
Missing Content-Type header returns 415 |
test_choose_with_custom_bot_registry |
Custom bot registry is used correctly |
test_choose_with_empty_bot_registry |
Empty registry returns 404 |
test_unknown_route_returns_404 |
Unknown routes return 404 |
test_wrong_method_on_status_endpoint |
Wrong HTTP method returns 405 |
test_get_on_choose_endpoint_returns_method_not_allowed |
GET on choose endpoint returns 405 |
core_tests.rs — Game logic unit tests for GameY;
| Test group | Tested |
|---|---|
Initialization |
Correct board size, starting player, cell count, and available cells for various board sizes |
Basic moves |
Player alternation, available cell count decreasing after moves, move tracking |
Win detection |
Player 0 and Player 1 win by connecting all three sides; no false positives; edge cases (size 1 and size 2 boards) |
YEN serialization |
Game state correctly serialised and deserialised using YEN notation |
CLI |
Command-line interface arguments parsed correctly |
12.2. End-to-End Tests
The E2E suite uses Cucumber.js with Playwright to test the full application through the browser. Each feature file corresponds to a user-facing flow.
| Feature | Scenarios covered |
|---|---|
Register |
Successful registration with valid data; error shown on duplicate username |
Login |
Successful login redirects to menu; wrong credentials show error message |
Menu |
"How to Play" page accessible; logout redirects to landing page |
Game |
Game board visible after selecting Standard mode; exit game redirects to menu; complete game ends with game-over screen and back-to-menu navigation |
Stats & Ranking |
Personal stats page accessible; global ranking page accessible |
Security |
Unauthenticated users are redirected to login when accessing /menu, /select, /stats, and /ranking |
12.3. Load Testing
Load tests are written in Gatling and validate system performance under sustained concurrent load. Results are linked below.
| Simulation | Description | Report |
|---|---|---|
RegisterSimulation |
20 users ramped over 30s (register flow including duplicate check) |
|
LoginSimulation |
2 users/sec over 60s (login flow) |
|
RankingAndStatsSimulation |
3 and 2 users/sec over 60s (ranking and personal stats endpoints) |
|
BotAPISimulation |
13 users/sec over 60s (all three bot types in parallel) |
13. Glossary
| Term | Definition |
|---|---|
ADR (Architectural Decision Record) |
A document that captures an important architectural decision made during the project, including its context and its consequences/responsabilities. ADRs for this project are located in the GitHub Wiki. |
Azure VM |
The Virtual Machine hosted on Microsoft Azure where the YOVI application is deployed in production. |
bcrypt |
A password-hashing function used to securely store user passwords, which is used in this project. |
Bot |
An artificial intelligence opponent in YOVI. Internal bots are implemented in Rust. External bots can also interact with the system through the public bot API. |
Cargo |
The build system and package manager for Rust. Used to compile, test, and run the gamey microservice. |
Cucumber.js |
A Behaviour-Driven Development (BDD) framework for Node.js. Used in the YOVI E2E test suite to define test scenarios in plain English (Gherkin syntax) and execute them via Playwright. |
Gatling |
An open-source load testing tool written in Scala. Used in YOVI to simulate concurrent users against the API and measure response times and throughput under sustained load. |
Grafana |
An open-source metrics visualisation and dashboarding tool. Deployed alongside Prometheus in the YOVI production stack; exposes a real-time dashboard on port 9091 for monitoring service health and resource usage. |
Playwright |
A browser automation framework used by the YOVI E2E test suite to control a headless Chromium instance and interact with the full running application. |
CI/CD (Continuous Integration / Continuous Deployment) |
The automated pipeline implemented via GitHub Actions that runs tests and code quality checks on every push and deploys the application to the Azure VM on each release. |
Docker |
A platform for packaging and running applications in isolated containers. All YOVI microservices are put in containers using Docker and managed with docker-compose. |
docker-compose |
A tool for defining and running multi-container Docker applications via a single docker-compose.yml configuration file. Used to manage the full YOVI application, including all microservices, MongoDB, Grafana… |
Express |
A minimal and flexible Node.js web framework used in the users, game-manager and gateway microservices to define REST API routes. |
Gateway |
A microservice that acts as the single entry point for all external HTTP requests. It guides requests to the appropriate internal microservice based on the URL prefix (for example: |
GitHub Actions |
The CI/CD platform integrated with the YOVI GitHub repository. It automates testing, code quality analysis, Docker image builds, and production deployments. |
Gitflow |
The branching strategy chosen by the YOVI team. It organizes work into feature branches, a develop branch for integration, and a master branch for stable releases. |
JWT (JSON Web Token) |
A compact, URL-safe token format used for authenticating users in YOVI. Tokens are issued at login and expire after 24 hours. |
Microservice |
An independently deployable service that handles a specific business capability. YOVI is composed of five main microservices: webapp, gatewayservice, users, game-manager and gamey. |
MongoDB |
A document-oriented NoSQL database used for data persistence. A single shared MongoDB container hosts both usersdb and gamesdb. |
React |
A JavaScript library for building user interfaces. Used together with TypeScript to implement the YOVI webapp frontend. |
Rust |
A programming language focused on performance and memory safety. Used in YOVI to implement the gamey microservice (game engine and bots) due to its high computational efficiency. |
Prometheus |
An open-source monitoring and alerting toolkit. Deployed in the YOVI production stack to scrape metrics from running services every 5 seconds and store them as time-series data for Grafana to visualise. |
SonarCloud |
A cloud-based code quality and security analysis service integrated into the YOVI CI pipeline. It checks for bugs, vulnerabilities, and test coverage. |
Swagger / OpenAPI |
An open standard and toolset for describing REST APIs. In YOVI, the |
Strategy Pattern |
A behavioral design pattern used for the YOVI bots. Each bot implementation provides a different strategy and difficulty level. |
TypeScript |
A strongly-typed superset of JavaScript. Used mainly in the frontend development of webapp microservice. |
Vite |
A fast build tool and development server used to bundle and serve the YOVI React/TypeScript frontend application. |
Vitest |
A Vite-native unit testing framework used to write and run tests for the Node.js microservices. |
YEN Notation |
A string format used as the common language for representing game states across all YOVI microservices. It encodes the board layout, current turn, players, and board size (example: "layout": "B/.B/RB./B..R"). |
